Промишлени отпадъчни води: Двойната дилема на съответствието и разходите

Висок регулаторен натиск, трудности при спазване
Стандартите за освобождаване от отговорност стават все по-строги и традиционните технологии се борят да се справят, създавайки рискове от големи глоби и спиране на производството за компаниите.

Традиционно лечение, високи разходи
Големият отпечатък, високата консумация на енергия и значителната употреба на химикали водят до постоянно високи оперативни разходи.

Отпадъци от водни ресурси, Оперативен натиск
Нарастващата цена на прясната вода и невъзможността за ефективно повторно използване на отпадъчните води засилват натиска върху водните ресурси върху предприятията.

Вашият Интелигентна пречиствателна станция за отпадъчни води
Ние разбираме строгите изисквания и предизвикателствата на "водата" в индустриалното производство. Затова стартирахме иновативното [Пречистване на промишлени отпадъчни води] система. Това е повече от просто оборудване; това е „интелигентен стопанин на водата“ на производствения обект, осигуряващ непрекъснато, стабилно и съвместимо пречистване на отпадъчни води за вашето предприятие на най-критичните етапи.
✅ Стабилно съответствие
✅ Интелигентна работа
✅ Спестяване на разходи
Технология на първо място
Предлагаме различни трансмисионни компоненти

Модулен дизайн & Бързо разгръщане
Гъвкавите модулни комбинации се адаптират към различни мащаби на обработка и условия на обекта, като значително съкращават проектните цикли. Персонализирано според вашите нужди.

един-Стоп Решение за Пречистване
Интегрира множество усъвършенствани процеси на пречистване за конкретно отстраняване на сложни замърсители като тежки метали и органични вещества, осигурявайки отлично качество на отпадъчните води.

Ниска консумация на енергия
Използва енергия-спестяване на компоненти и оптимизирани алгоритми за управление, комбинирани с платформа за облачно наблюдение, за постигане на необслужвана работа и предсказване поддръжка.

Стабилен, надежден & Персонализирано
Използва индустриално-клас, висок-качествени компоненти, за да се гарантира дълго-срок стабилност. Предоставя персонализирани решения въз основа на специфично качество на водата и нужди на клиента.
Ще направи повече за вас!
Нашите решения за индустриални отпадъчни води ще направят повече за вас! Нашата система разполага с компактен интегриран плъзгач-монтиран дизайн за бързо разгръщане при доставка, елиминирайки сложните на-изграждане на обект. Ние предлагаме цялостни решения и цена-анализ на ползите, за да сте сигурни, че вашата инвестиция си заслужава.
Нашите решения за промишлени отпадъчни води
Ще направи повече за вас!
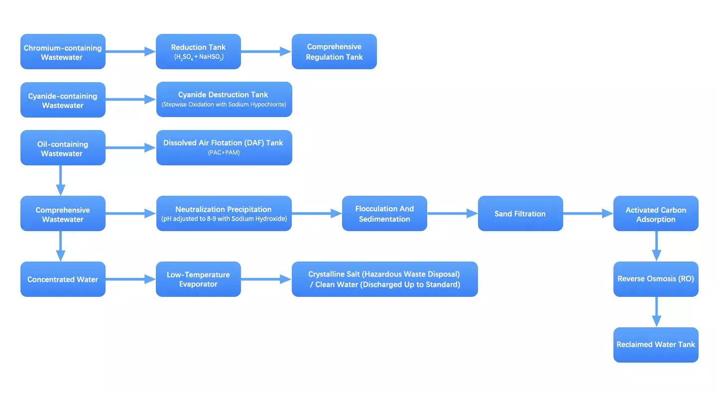
Използва усъвършенстван MBR/RO + специални мембранни комбинирани процеси за ефективно филтриране на тежки метали, токсични органични вещества и намаляване на ключови индикатори като ХПК и амонячен азот, осигурявайки висока-качествена регенерирана вода за безопасна повторна употреба.
Интелигентен мониторинг +
Дистанционно О&М
Тази система интегрира PLC интелигентна система за управление и онлайн монитор за качеството на водата и качва данни в облачната платформа в реално време. Инженерите могат да извършват дистанционна диагностика, за да гарантират, че системата винаги е в най-добро състояние.
Възстановяване на ресурси +
Зелено производство
Решенията на WTEYA значително повишават степента на рециклиране на вода, като ефективно намаляват разходите за доставка на прясна вода и изхвърляне на отпадни води, минимизират въглеродния отпечатък и помагат на компаниите да постигнат своите ESG цели.
Качествени характеристики на промишлени отпадъчни води
ХАРАКТЕРИСТИКИ 01
Висок COD/BOD съдържание
ХАРАКТЕРИСТИКИ 02
Heavy Metal lonsHeavy Metal lons
ХАРАКТЕРИСТИКИ 03
Токсични органични съединения
ХАРАКТЕРИСТИКИ 04
Екстремни pH стойности
ХАРАКТЕРИСТИКИ 05
Високо съдържание на амонячен азот
ХАРАКТЕРИСТИКИ 06
Големи температурни колебания
Нашата област на приложение: Защита на основните индустрии
От обработката на метали до производството на електроника, WTEYA предоставя персонализирани решения за отпадъчни води за различни индустрии, осигурявайки чисто производство и безстрашно посрещане на екологичните предизвикателства.








Създадена през 2009 г., ние сме технологично предприятие за опазване на околната среда, интегриращо R&D, производство, продажба и монтаж.
WTEYA Environmental Technology Co., Ltd. е групова компания със седалище в Tianan Cyber City, Dongguan City, провинция Guangdong. Ние се ангажираме да предоставяме водещото в света интелигентно флуидно оборудване с модерна технология и високо ниво-качествено обслужване, спечелихме единодушна похвала от повече от 1000 клиенти.
Сертификати & Технически патенти
край 100+ отличия, демонстриращи нашата техническа сила и признание в индустрията.
Доверието на клиента & Сътрудничество
Расте заедно с над хиляда клиенти по целия свят.